Organizaciona struktura
Rukovodstvo i organizaciona struktura
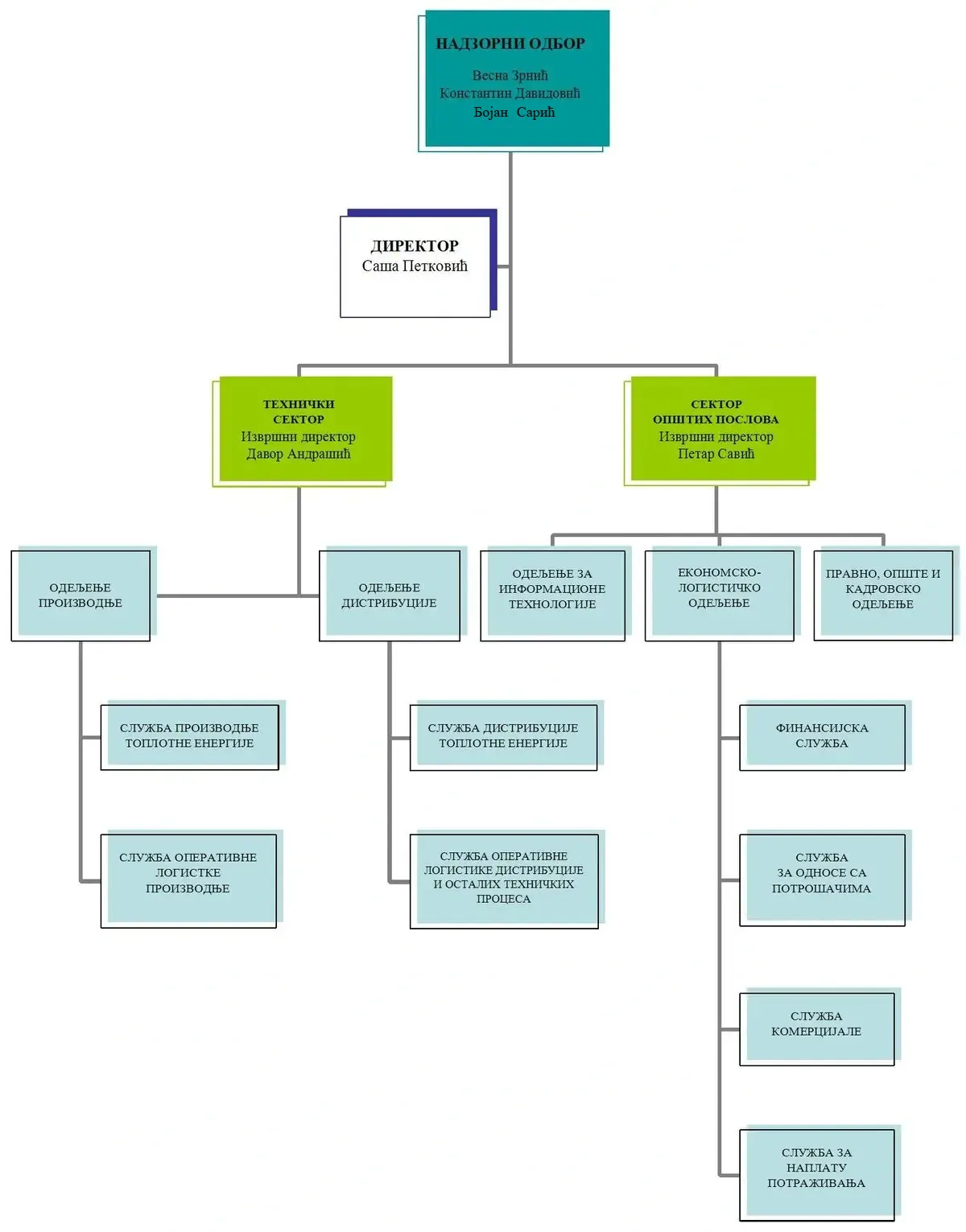
Nadzorni odbor i rukovodeći tim JKP “Subotička toplana” odgovorni su za donošenje strateških odluka, upravljanje energetskim sistemom i osiguranje efikasnog funkcionisanja svih sektora. Ovdìr mořete najti informacije o članovima Nadzornog odbora, direktoru, rukovodiocima unutrašnji’ organizacioni’ jedinica, ka’ i kontakt podatke za pristup informacijama od javnog značaja i zaštitu podataka o ličnosti.

Nadzorni odbor
Ime i prezime: Vesna Zrnić
Naziv funkcije: Pridsidnik
Ime i prezime: Konstantin Davidović
Naziv funkcije: Član
Ime i prezime: Bojan Sarić
Naziv funkcije: Član

Rukovodilac organa javne vlasti
Direktor
Ime i prezime: Saša Petković, dipl. ekon.
Kontakt telefon: 024/548-320
Adresa elektronske pošte: office@toplanasubotica.co.rs
Izvršni direktor energetskog sistema
Ime i prezime: Davor Andrašić
Kontakt telefon: 024/548-200
Adresa elektronske pošte: adavor@toplanasubotica.co.rs
Tehnički sektor:
Odiljenje proizvodnje
Odiljenje distribucije.
Odeljenje proizvodnje:
Služba proizvodnje toplotne energije i
Služba operativne logistike proizvodnje
Odeljenje distribucije:
Služba distribucije toplotne energije i
Služba operativne logistike distribucije i ostalih tehničkih procesa.
Izvršni direktor u Sektoru opšti' poslova
Ime i prezime: Petar Savić , dipl.ekon.,
Kontakt telefon: 024/548-200 lokal 103
Adresa elektronske pošte: spetar@toplanasubotica.co.rs
Sektor opšti’ poslova:
Odiljenje za informacione tehnologije,
Ekonomsko-logističko odiljenje,
Pravno, opšte i kadrovsko odiljenje.
Ekonomsko-logističko odeljenje:
Finansijska služba,
Služba za odnose sa potrošačima,
Služba komercijale i
Služba za naplatu potraživanja.
Lice za zaštitu podataka o ličnosti
Ime i prezime: Aleksandra Vrndžić Bojić
Samostalni referent za administrativne poslove
Kontakt telefon: 024/548-200, lokal 129
Adresa: Segedinski put br. 22, Subatica
Adresa elektronske pošte: vbaleksandra@toplanasubotica.co.rs



